为贯彻党中央、国务院稳就业、保就业决策部署,帮助企业缓解招工稳工难题,促进人力资源供需匹配对接,为广大求职者提供多渠道的就业服务,让更多群众实现高质量就业,察布查尔县人力资源和社会保障局决定于2024年10月30号-11月7号开展伊犁州2024年察布查尔县离校未就业高校毕业生就业服务攻坚行动“就业暖心服务周”网络专场招聘会。
时间
2024年10月30日-11月7日
组织机构
主办单位:伊犁州人力资源和社会保障局
承办单位:察布查尔县人力资源和社会保障局
服务对象
1.2024届高校毕业生及往届离校未就业高校毕业生,同时兼顾有就业创业意愿的农村劳动者、失业人员、脱贫劳动力等各类劳动者;
2.有招聘需求的各类用人单位。
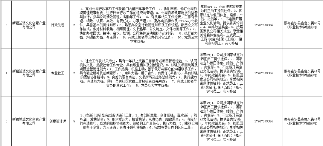
岗位信息







开办:察布查尔县人民政府 主办:察布查尔县人民政府办公室 承办:察布查尔县电子政务办公室
ICP备案/许可证号:新ICP备09005056号,
新公网安备 65402202000101号
网站标识码:6540220009,地址:察布查尔县查鲁盖街
联系电话:0999-3626646 网站地图