欢迎访问新疆维吾尔自治区察布查尔锡伯自治县人民政府网站!

登录| 注册  
无障碍|
今天是:

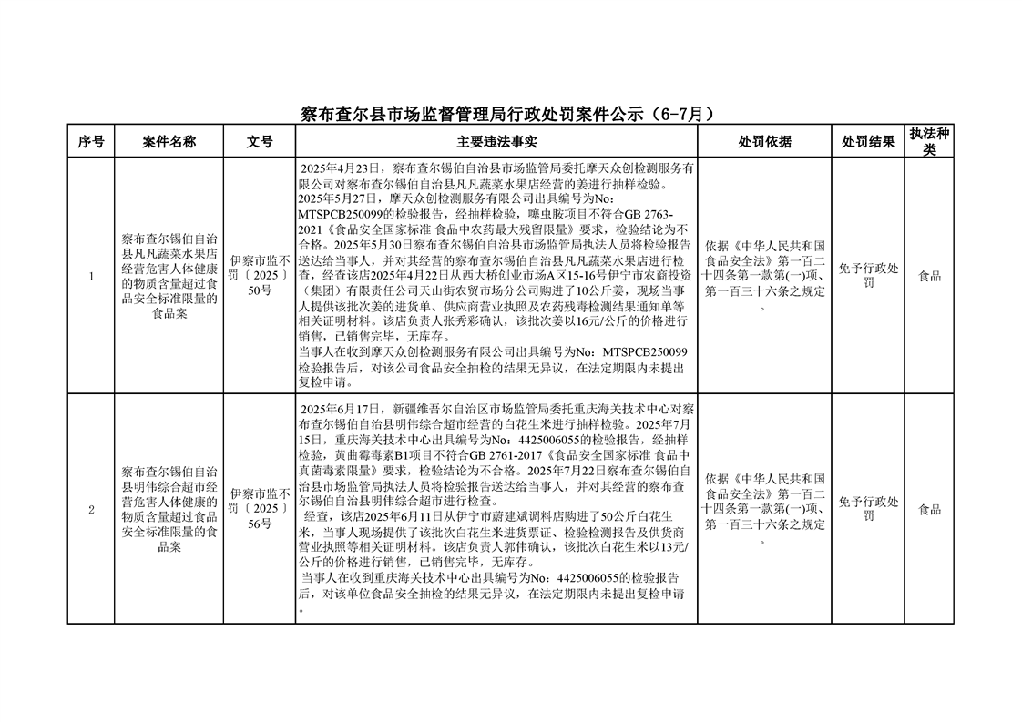
察布查尔县市场监督管理局行政处罚案件公示(6-7月)

2025-10-13      文章来源: 察布查尔县市场监督管理局     访问量:


相关解读:
附    件: