欢迎访问新疆维吾尔自治区察布查尔锡伯自治县人民政府网站!

登录| 注册  
无障碍|
今天是:

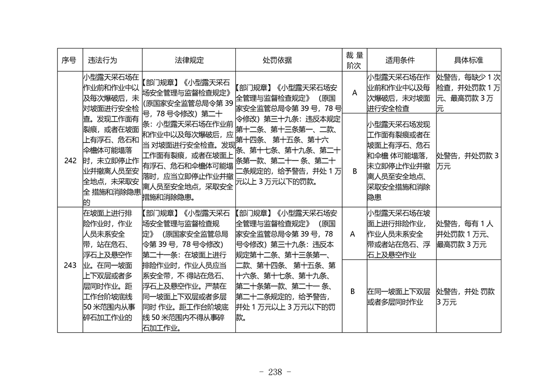
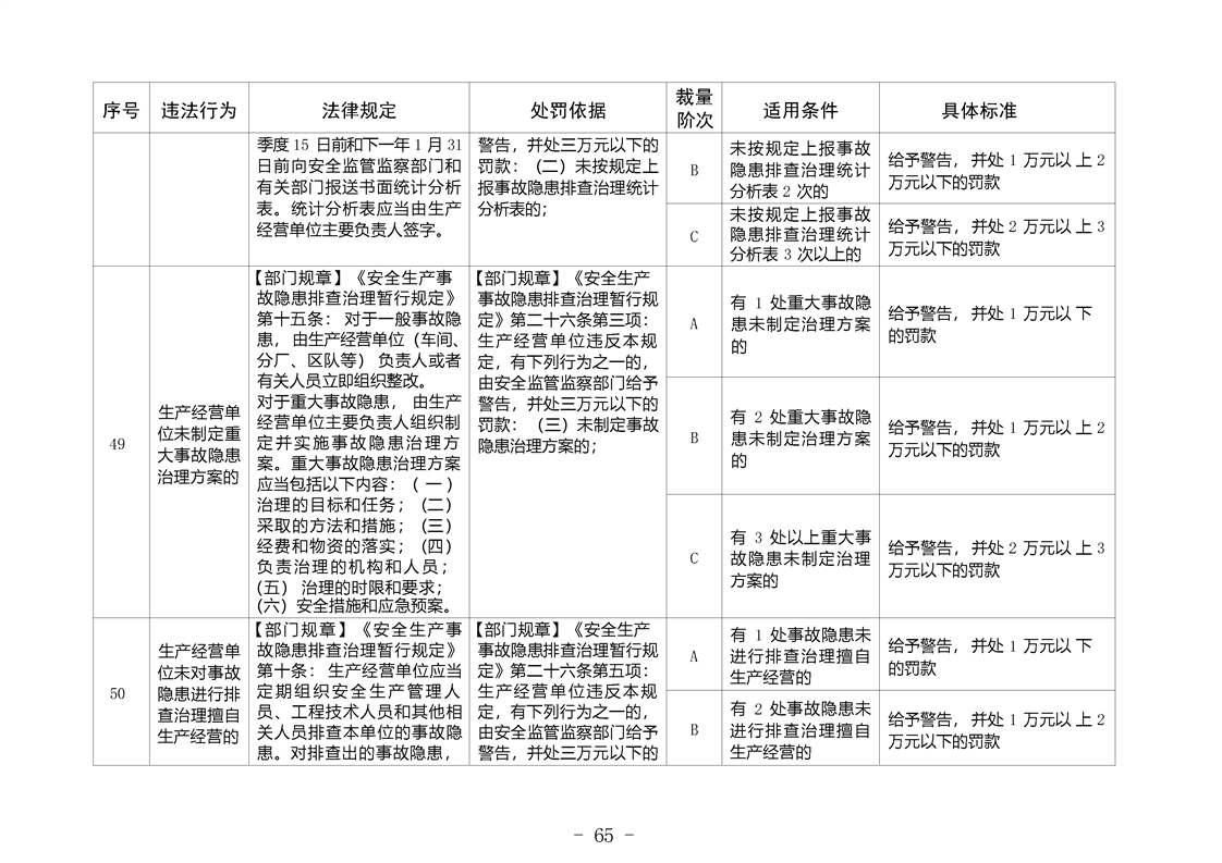
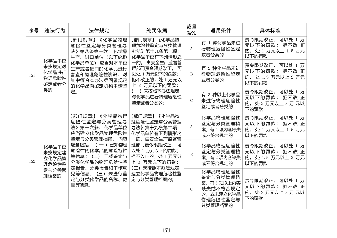
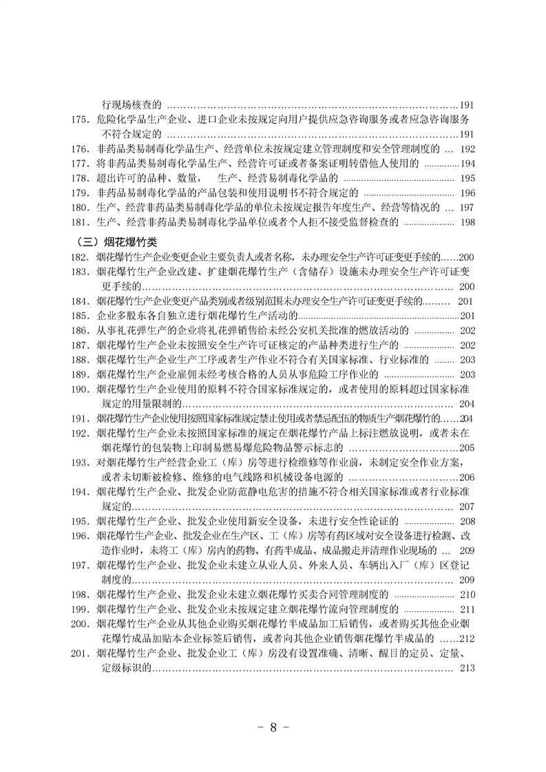
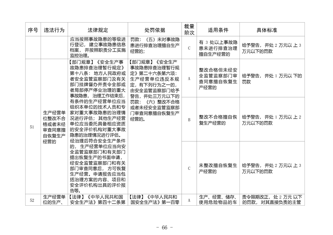
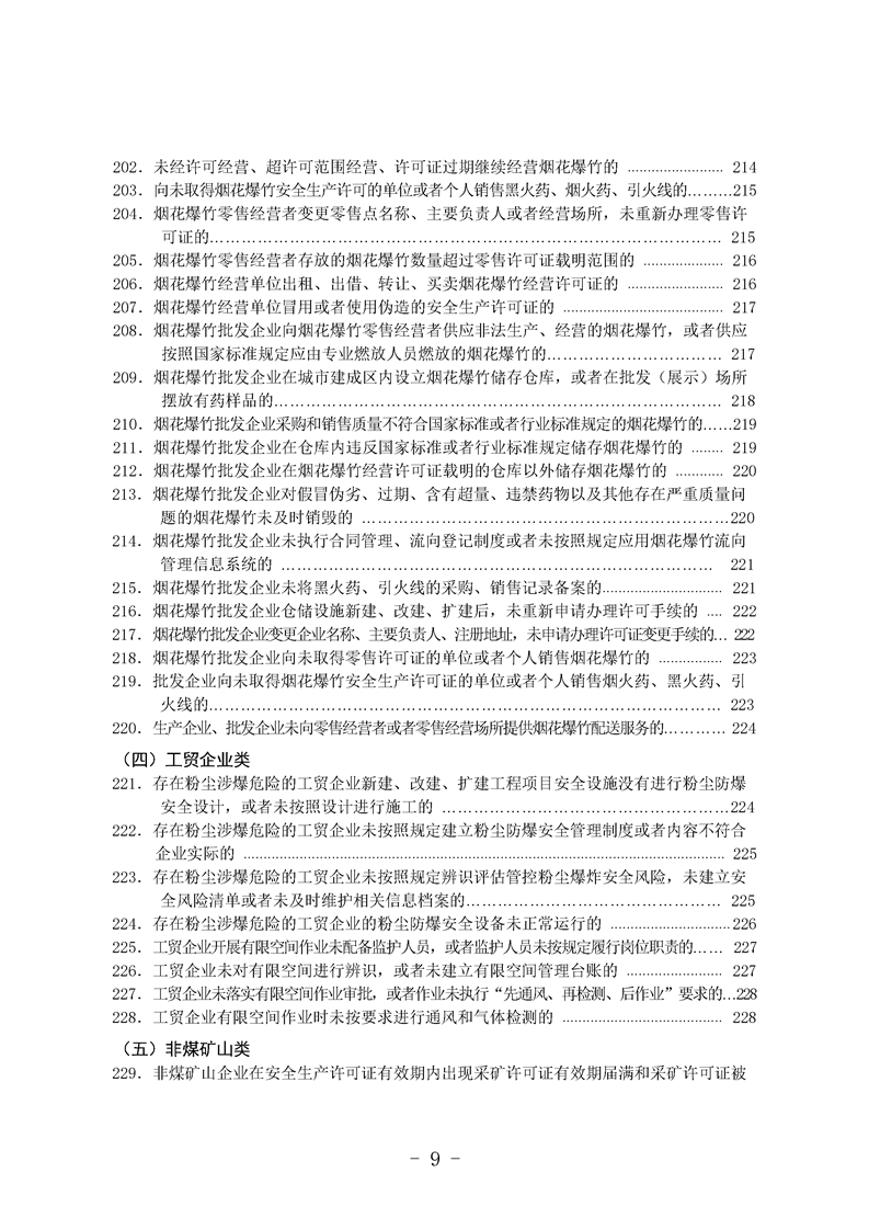
转发《新疆维吾尔自治区应急管理行政处罚裁量权基准》

2026-01-27      文章来源: 新疆维吾尔自治区应急管理厅     访问量:























































































































































































































































































相关解读:
附    件: