欢迎访问新疆维吾尔自治区察布查尔锡伯自治县人民政府网站!

登录| 注册  
无障碍|
今天是:

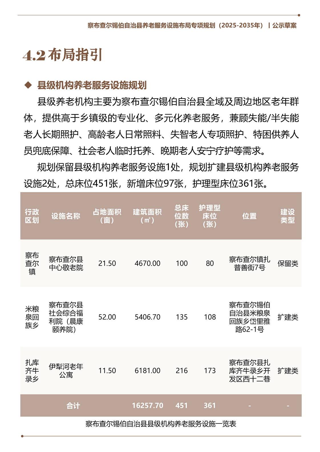
察布查尔锡伯自治县养老服务设施布局专项规划(2025—2035年)公示草案

2026-01-28      文章来源: 察布查尔锡伯自治县民政局     访问量:






































相关解读:
附    件: